Программатор для радиостанций Motorola.

Программатор для радиостанций Motorola.

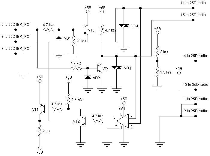
Проверено, работает с P110, P110-5t, GP300, GP300-5t, GP300-V2, GP340, P040, P080, GM350, GM140, GM360

В схеме используются полупроводниковые приборы: VD1 - VD2 - КД521, КД522; VD3, VD4 - КС175А; VT1 - КТ502; VT2 - VT4 - КТ503; MS1 - К521СА3. Слева по схеме три контакта для подключения к компьютеру (разводка для разъёма IBM PC 25pin “D”). Справа по схеме контакты для подключения переходных кабелей к радиостанциям (разводка для разъёма IBM PC 25pin "D").

 

В блоке питания используется любой трансформатор с подходящими напряжениями на вторичных обмотках (9V, 0,5A; 12V, 2A). КТ805 - установить на небольшой радиатор. V1-V4 - КД202, VD1,VD2 - КД105. КРЕН-ки впаиваются в плату. Питание +9В используется для питания Р110, P110-5t, GP300, GP300-5t, GP300-V2 при программировании и настройке.
 

КАБЕЛИ ДЛЯ ПРОГРАММИРОВАНИЯ РАДИОСТАНЦИЙ МОТОРОЛЛА.

 

Кабель для программирования Р110, P110-5t, GP-300, GP300-5t, GP300-V2.

Переходная плата для программирования сделана из текстолита толщиной 2мм. Шляпки винтов "1" и "2" должны быть закруглены и слегка выступать для лучшего контакта с лепестками питания на радиостанции.

Примечание:
После установки переходной платы на радиостанцию винт "3" вкручивается до тех пор пока не упрется в контактную площадку на плате. После этого включается питание на радиостанции. По окончании программирования выключить питание на радиостанции и НЕ ЗАБЫТЬ!!! поднять винт "3" ДО!!! снятия переходной платы.

 

Кабель для программирования радиостанций Р-040, Р-080.

Разъём делается из микрофонного джека диаметром 2,5мм. В радиостанции ответная часть утоплена, поэтому по месту нужно подпилить. Пунктрирные линии показывают примерно линии спиливания разъёма.

 

Кабель для программирования GP-340.

Варианты:
1. Использовать разъём вместе с кабелем от манипулятора.
Необходимо разобрать и просверлить отверстие в плате разъёма манипулятора под контакт программирования (на плате разъёма манипулятора его нет). Выпаять все пружинящие штырьки и распаять только три необходимых для программирования, согласно схеме.
2. Пружинку диаметром 4-5мм. размотать до диаметра 10-15мм. и напаять на самодельную плату разъёма. Реально нужны только три контакта, поэтому все отверстия сверлить необязательно.
Рисунок самодельной платы разъёма прилагается:

 

Кабель для программирования GM350, GM140, GM360.

Используется стандартный RJ-45 разъем с 8-ю контактами.

16.11.2004г.

Все вопросы и советы по ПОЧТЕ
Боханов Константин Владимирович
bknstv@rambler.ru